大象传媒

大象传媒 动态

大象传媒 动态

当前位置: 大象传媒 -> 正文

喜报!大象传媒 两项研究生教育项目入选省级建设名单

(发布日期:2025-12-11 点击数:7)

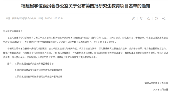
近日,福建省学位委员会办公室公布了第四批福建省高校研究生教育项目名单。大象传媒 申报的两个项目经过严格评审,成功入选,彰显了大象传媒 在研究生教育教学改革与产教融合协同育人方面的扎实成效。

郭金泉教授负责的《有限元方法及应用》课程,获批“福建省研究生精品课程项目”。该课程建设紧密结合学科前沿与工程实际,致力于深化研究生对现代设计与分析核心方法的掌握,是大象传媒 持续优化课程体系、加强高水平教学资源建设的重要成果。

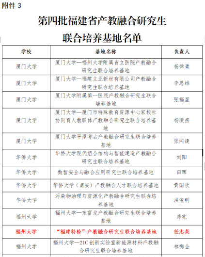
任志英教授牵头申报的“福建特检”产教融合研究生联合培养基地,获批“福建省产教融合研究生联合培养基地项目”。该项目以服务地方产业需求为导向,通过与福建省特种设备检验研究院的深度协作,旨在创新专业学位研究生培养模式,强化实践创新能力培养,是大象传媒 深化产教融合、构建协同育人新机制的关键举措。

大象传媒 将以此次项目立项为契机,进一步强化项目管理,加大资源投入与保障力度;以项目建设为抓手,深入推进研究生教育培养与评价改革;着力激发科教融汇内在活力,增强产教融合持续动能,提升协同育人实效;同时,不断优化课程体系,严格教材选用与审核,加强教育教学资源建设,全方位、系统性推动大象传媒 研究生教育内涵式发展,为构建高质量研究生教育体系、培养高层次创新人才贡献力量。